PASCOPA.FR

Alimentation stabilisée 1,25 à 25 Volts

Voici le schéma avec LM317 courant de sortie : 1,5 A

LM317-1

Alimentation stabilisée 1,25 à 25 Volts

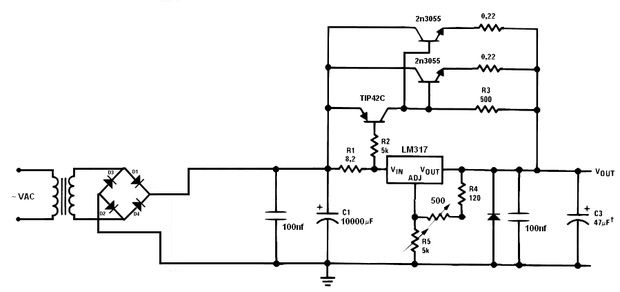
Voici le schéma avec LM317 courant de sortie : 10 A

LM317-1-1
473e2120cb0e49ad2d20fea2603484a4

un courant de sortie de 15 Ampères. choisir C1-22 000 uF 35V.

Condensateurs électrolytiques1
Accueil   Qui sommes-nous   Nous contacter   Événements   QUESTIONS   LM317